Las caídas en moto suelen tener consecuencias fatales. El motorista está muy expuesto a la hora de sufrir un accidente, por eso con el paso de los años se intentan incorporar innovaciones que protejan más a las personas que llevan este tipo de vehículos.
La marca Honda siempre ha estado muy preocupada por esta cuestión. Siembre ha intentado facilitar la vida de sus usuarios, incluyendo innovaciones tecnológicas que hagan más cómoda la conducción y les protejan. En esta ocasión, ha sacado una innovación importantísima para la seguridad de los motoristas.
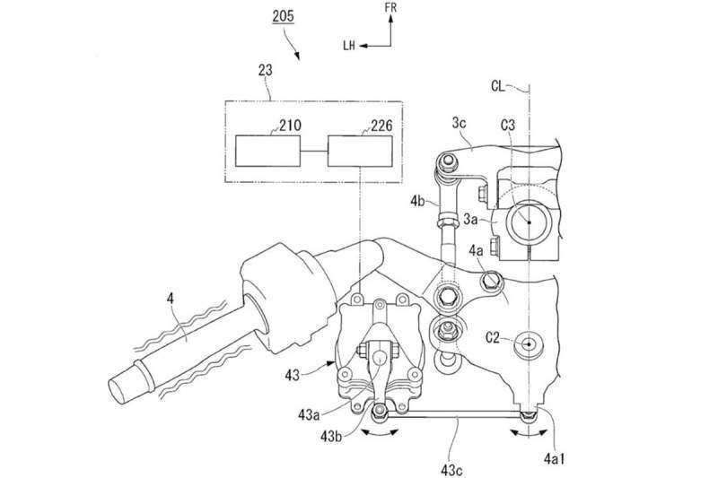
3El servoconector, la clave del revolucionador invento de Honda
El modelo tan voluptuoso de Honda GL1800 Gold Wing tiene todas las cartas para ser el primero en estrenar este innovador sistema en su siguiente evolución. Así lo confirman algunos bocetos donde se muestra el montaje del innovador sistema de ayuda anticaídas.
El inédito sistema es una evolución que deriva de otras patentes que ya ha presentado Honda con anterioridad. Se basa en los proyectos de asistencia automática de la dirección de la moto. El componente principal que permite este sistema es un servomotor conectado a la dirección que funciona como una servodirección autónoma regida por las órdenes de la computadora de a bordo.


